首页
即时比分
足球比分
篮球比分
网球比分
棒球比分
电竞比分
欧冠
英超
意甲
德甲
西甲
法甲
NBA
CBA
WNBA
NCAA
DOTA2
LOL
CSGO
KOG
U球APP下载
扫描下载有料完整版APP
www.uqiu.com
直播
CBA
WNBA
NCAA
DOTA2
LOL
CSGO
KOG
U球APP下载
扫描下载有料完整版APP
www.uqiu.com
足球专题
NBA
赛程
赛事推荐
足球推荐
篮球推荐
有料专家
U球APP下载
扫描下载有料完整版APP
www.uqiu.com
头条
头条
社区
U球APP下载
扫描下载有料完整版APP
www.uqiu.com
数据
足球资料库
篮球资料库
U球APP下载
扫描下载有料完整版APP
www.uqiu.com
搜索
APP下载
开播
关注
登录后可享受
蓝光10M高清画质,如亲临赛场
五大联赛/NBA 赛事随心订阅
与美女互动看球、发弹幕送礼物
登录
未注册手机验证后自动登录
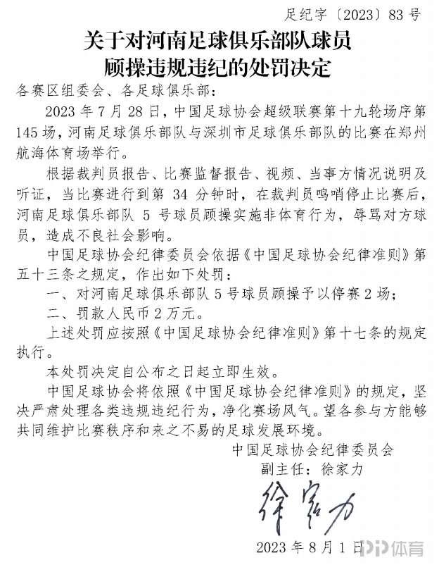
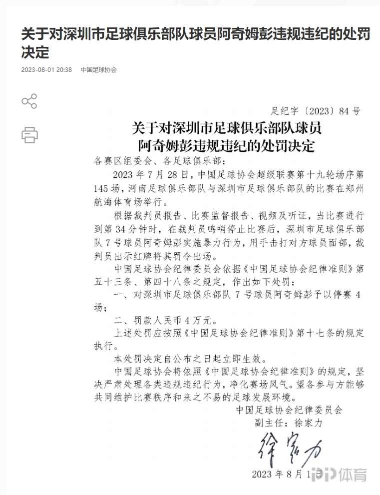
当前位置: 首页>新闻资讯>官方:顾操辱骂对方球员停赛2场 阿奇姆彭击打顾操停赛4场

官方:顾操辱骂对方球员停赛2场 阿奇姆彭击打顾操停赛4场

作者:小小主编发布时间:2023-08-02 16:50:57阅读次数:0

北京时间8月1日,中国足协发布公告,深圳队球员阿奇姆彭因击打顾操面部,被处以停赛4场罚款4万的处罚;河南队球员顾操辱骂阿奇姆彭,停赛2场罚款2万。

图片
图片
图片

标签:
收藏
分享

<  上一篇

1胜2负!中国女足失7球+无运动战进球,世界杯首次小组赛出局

下一篇  >

斯科尔斯:我认为B费想回到10号位,他视野很好不害怕丢失球权

发表评论
发布
暂无评论
logo
推荐资讯
格拉茨AK主管:刘邵子洋年轻有潜力,补充了我们的门将四人组
德甲 北京时间周六下午,拜仁慕尼黑官方宣布中国年轻门将刘邵子洋租借加盟奥地利第二级别球队格拉茨AK俱
2023-02-05 06:46:29
0
6名U21球员!全华班对双外援,申花迎战泰山首发出炉,石祯禄执法
1月11日下午,在2022中国足协杯半决赛率先开球的一较量中,上海申花坐镇苏州体育中心,迎战老对手山
2023-01-11 13:32:57
0
FIBA亚大区男篮最新排名:澳洲居首伊朗第2 中国第4
u球体育11月24日讯 国际篮联今日公布了亚大地区男篮最新排名,其中澳大利亚居首,伊朗其次,中国男篮
2022-11-24 19:01:02
0
小小主编
关注

565083

文章数

logo
ta的文章
更多
5月20日,天津市宣布张欣正式出任天津体...
2022-05-23 18:06:44
U球体育2月13日讯 快船客场对阵独行侠...
2022-02-13 13:07:40
NBA 北京时间10...
2022-10-02 02:21:15
西甲北京时间1月30日04:00,西甲联...
2023-01-30 06:27:05
国足完成换帅后,外界的焦点也转移到备战亚...
2023-02-27 16:28:03
英超这几天C罗在曼联对阵热刺的比赛还未结...
2022-10-25 04:15:37
11月12日讯 拜仁将在今晚对阵沙尔克,...
2022-11-12 21:21:12
据记者裴力报道,到今年5月为止,广州城队...
2022-05-25 15:02:11
CBA 北京时间10月10日,CBA新赛...
2022-10-11 07:27:33
中新网北京3月6日电(记者 王昊)不论你...
2023-03-07 15:38:07

网站地图

比分直播足球比分足球直播欧洲杯赛程篮球比分篮球直播NBA赛程CBA排名欧洲杯欧冠杯英超排名德甲排名西甲排名意甲排名中超排名

友情链接

logo主播帮助

主播开播教程U球直播规范U球直播协议直播工具下载

联系我们

申请主播QQ : 507688335问题反馈QQ :507688335客服邮箱 : uqiu168@gmail.com
  • 中国互联网诚信示范企业
  • 中国互联网诚信示范企业
  • 中国互联网诚信示范企业
  • 中国互联网诚信示范企业
  • 中国互联网诚信示范企业
  • 中国互联网诚信示范企业

关于我们|用户协议|隐私政策

辽ICP备 2021008822号|辽网文(2021)3698-110号|增值电信业务经营许可证:辽B2-20210535

版权所有 @ 沈阳佰乐网络科技有限公司 2021